2022年3月3日,Plant Physiology在线发表了yl88858永利集团、林木分子设计育种高精尖创新中心邢宇教授团队题为“FvWRKY48 binds to the pectate lyaseFvPLApromoter to control fruit softening inFragaria vesca”的研究论文,林木分子设计育种高精尖创新中心/英国利物浦约翰摩尔斯大学药学和生物分子公司终身教授亓宝秀为论文共同通讯作者。该研究发现FvWRKY48转录因子通过与果胶裂解酶基因FvPLA启动子结合以促进其表达,从而加速野生草莓的果胶降解和果实软化。

草莓(FragariaxananassaDuch.)是世界范围内广泛种植的重要水果作物,但较高的软化率和采后劣变成为限制其运输、保鲜和经济价值的主要因素。因此,了解软化的分子基础是草莓种植者和育种者的关键目标。果胶是细胞中层和初生壁的主要成分,通常在肉质果实成熟软化过程中发生解聚和溶解。多聚半乳糖醛酸酶(PG)、果胶甲酯酶(PME)和果胶裂解酶(PL)等是参与果胶降解的重要酶类。PL或PG基因的下调可显著降低草莓果实的软化。尽管果胶降解与果实软化之间的联系已被阐明,但调控果胶酶基因表达的相关因子尚不明确。
WRKY转录因子是植物中最大的转录因子家族之一,参与调节植物生长发育以及对各种非生物胁迫和生物胁迫的应答。然而,关于WRKY蛋白对果实软化调控的研究还比较少。野草莓(Fragaria vesca)为二倍体森林草莓品种,是果实软化研究的理想材料。由于其基因组较小且已完成测序、生命周期短并易于转化,因此也成为研究不同蔷薇科果实的模式植物。该团队之前鉴定出59个F. vescaWRKY基因,其中单拷贝基因FvWRKY48(FvH4_6g53770.1)的表达受ABA诱导。
本研究进一步分析,FvWRKY48编码蛋白属Group IIc类WRKY家族转录因子,该基因在草莓果实发育早期阶段的表达水平较低,而在发育后期和成熟阶段的表达量显著增加。融合RFP荧光观察显示,FvWRKY48为核定位蛋白。FvWRKY48的过表达加速了草莓果实成熟,与之相反,FvWRKY48敲降导致果实发育和成熟明显延迟。细胞壁结构和代谢与果实软化有关,免疫荧光结合共聚焦和透射电镜观察发现,存在于果实细胞中层和三细胞连接区的同聚半乳糖醛酸(HG)果胶聚合物的降解在FvWRKY48过表达和敲降株系中分别相对较高和较低(图1)。

图1.FvWRKY48转基因株系的表型分析
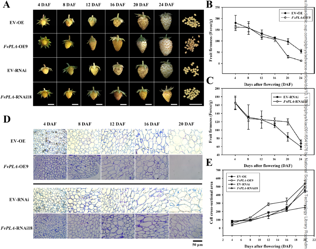
转录组分析表明,果胶裂解酶A基因(FvPLA)在FvWRKY48敲降株系花托中的表达显著下调。通过酵母单杂、EMSA和ChIP-qPCR实验分析证实,FvWRKY48直接与FvPLA启动子上的W-box元件结合。GUS活性检测表明,该结合增强了FvPLA表达,果胶裂解酶活性提高。此外,FvPLA过表达果实的软化和果胶降解程度明显强于空对照;而FvPLA敲降导致果实发育延迟,且果实细胞中层和三细胞连接区更为紧密(图2)。

图2.FvPLA转基因株系的果实发育和细胞结构该研究得到了国家自然科学基金(31772286)和林木分子设计育种高精尖创新中心的资助,并感谢郝玉金教授提供实验载体的帮助。
原文链接:
https://academic.oup.com/plphys/advance-article-abstract/doi/10.1093/plphys/kiac091/6541676?redirectedFrom=fulltext