2022年4月19日,Frontiers in Microbiology接收了由永利集团、北京市林木分子设计高精尖创新中心撰写的“Plant interaction patterns shape the soil microbial community and nutrient cycling in different intercropping scenarios of aromatic plant species”研究论文。

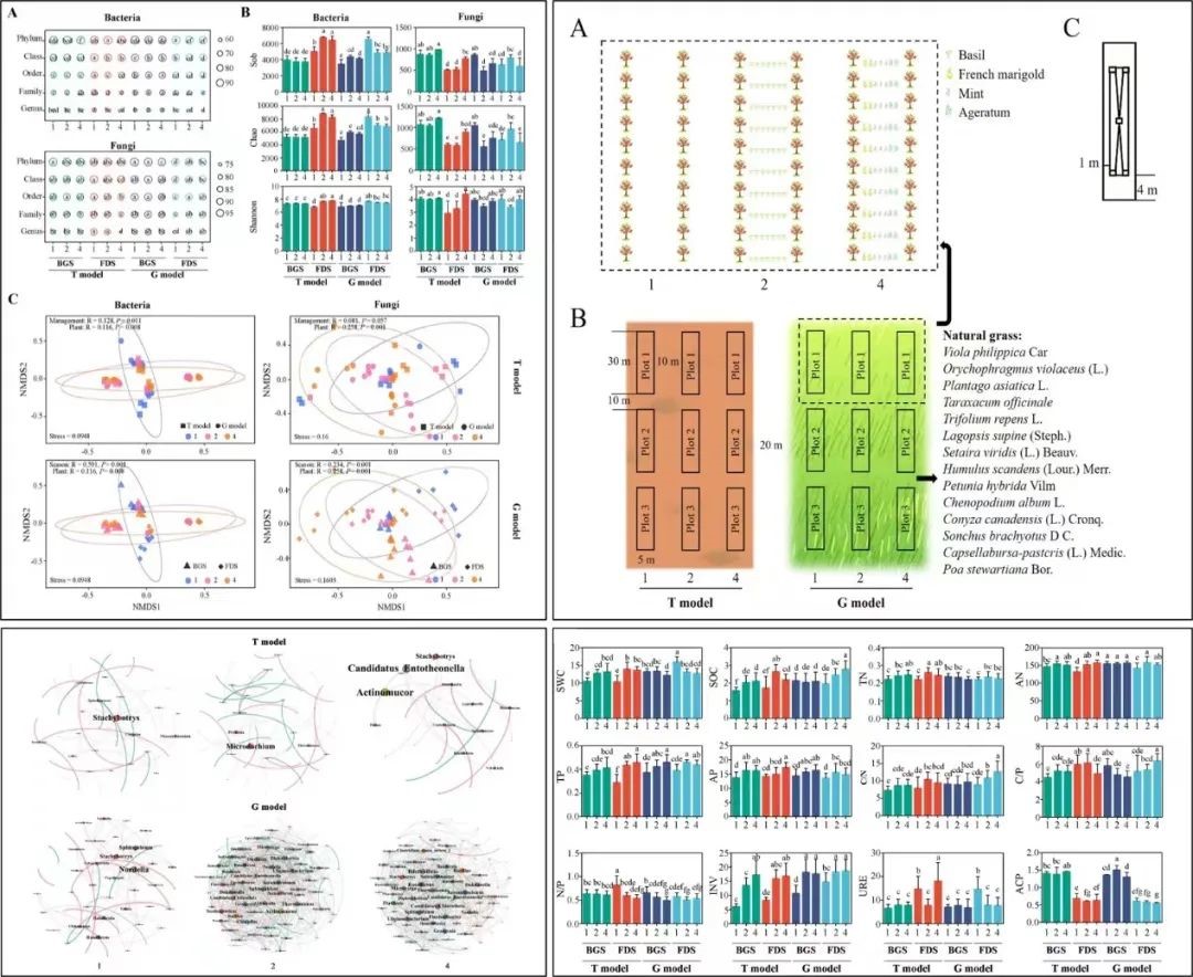
间作是改善土壤微生物群落特性,促进土壤养分循环的一种有益管理措施。前期研究表明果园间作芳香植物具有抑制植物病虫害,增加土壤有机质,提高土壤C储备的作用。但是,在果园自然生草模式下混合间作多种芳香植物调控土壤微生物群落和土壤养分循环的机理还是不清楚的。本研究中,我们分别在清耕和自然生草的苹果园中进行0、1和3种芳香植物的间作,并在枝条生长期和果实发育期进行土壤微生物高通量测序,结果显示,与清耕模式相比,自然生草模式提高了微生物群落多样性,优势微生物类群(如放线菌门和酸杆菌门)相对丰度,显著上调或下调OUT数量以及共现网络发杂性欲稳定性,促进了土壤转化酶活性和碱解氮含量的增加。在自然生草模式中,芳香植物间作降低了细菌群落Sob和Chao指数,优势微生物类群(如芽孢菌门和疣微菌门)相对丰度和共现网络指数,促进了土壤转化酶活性和总磷含量的增加。进一步发现多种芳香植物混合间作与单种间作相比,提高真菌群落的多样性指数,显著上调或下调的OTU的数量以及共现网络指数,促进土壤养分循环。研究证据表明,在自然生草模式中混合间作多种芳香植物通过增加凋落物分解的非加性效应和化学多样性,促进土壤微生物群落的多样性、复杂性和稳定性,改善土壤养分循环。本研究为间作物调节土壤微生物群落以改善土壤养分循环提供了新的方法。

该研究由永利集团姚允聪教授课题组完成,永利集团和北京林业大学联合培养博士生孙悦、永利集团硕士生陈丽、张诗旖和苗彦涛为论文并列第一作者,姚允聪教授和青年教师秦晓晓为论文通讯作者。该工作得到国家重点研究开发项目(2016YFD0201116),北京市自然科学基金重点项目(KZ201910020022),北京市高精尖学科科技创新与服务能力建设(CEFF-PXM2019_014207_000032),北京市科技计划重点项目(Z181100002418003/004)、北京市林木分子辅助设计高精尖中心等的支持。